
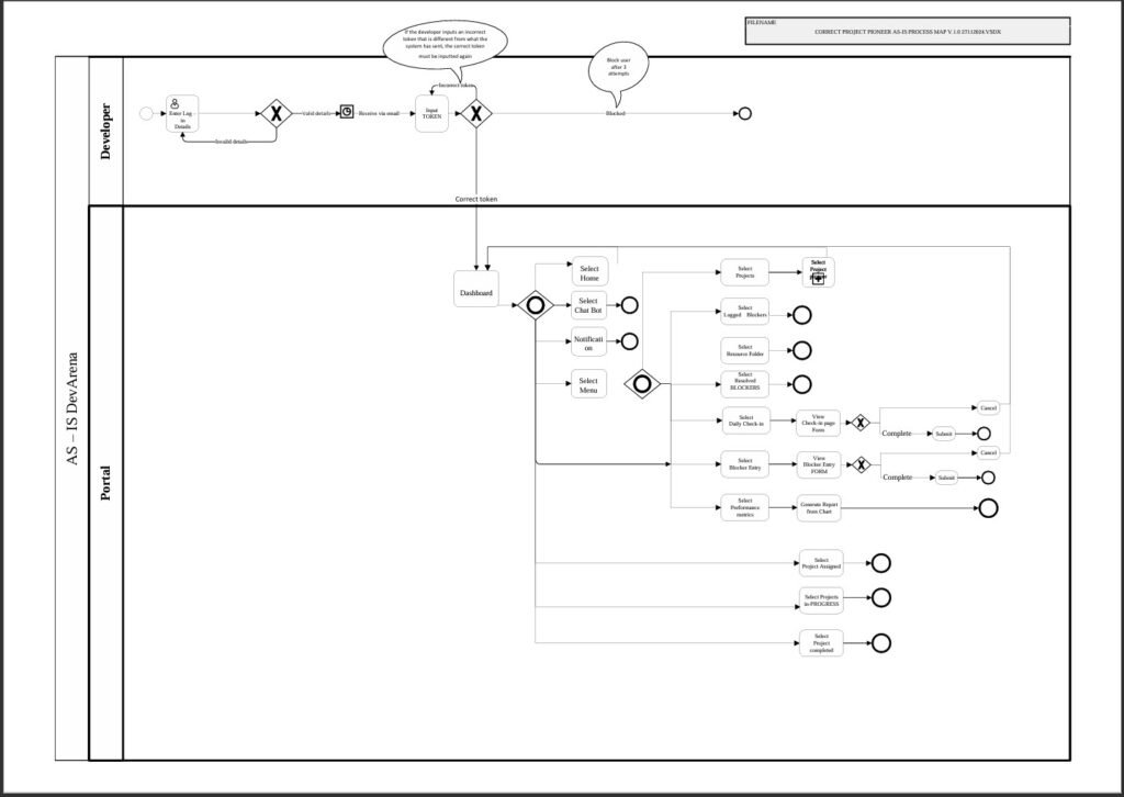
The mandate for this project was to Revamp an existing portal for developers known as DevArena, by making it visually appealing, easy to navigate, with intuitive communication between each developers and the Tech manager, aiding submission processes and usability for daily project updates.
The new interface will feature a simplified, responsive design with an intuitive layout that highlights key areas for project updates, task tracking, and communication. Developers will have access to a customizable dashboard where they can see daily goals, outstanding tasks, and recent updates at a glance. Enhanced visual elements like progress bars, drag-and-drop functionality for task completion, and auto-save features to further help streamline the update process.
Additionally, the platform will introduce collaborative tools like shared project timelines and quick comment threads to improve real-time feedback and coordination with the Tech Manager, providing a more cohesive and user-friendly experience.















